Privatklinik Dr. Barner
Fachkrankenhaus für Psychosomatik und Psychotherapie
PTBS – Posttraumatische Belastungsstörung
Therapie bei Trauma
Traumatische Erlebnisse betreffen eine Vielzahl von Menschen. Körperliche und seelische Gewalterfahrungen, wie sexueller Missbrauch oder Überfälle, schwere Unfälle, Naturkatastrophen und andere Erlebnisse, können das Leben von Menschen stark verändern.
Ob sich als Folge von traumatischen Erlebnissen tiefgreifende Störungsbilder entwickeln, hängt von vielen Faktoren ab. Es ist ein Unterschied, ob ein Kind, ein Jugendlicher oder ein Erwachsener ein Trauma erlebt. Ein einmaliges Trauma (Monotrauma) wirkt sich anders aus als mehrere Traumatisierungen – oder womöglich jahrelang stattfindende seelische, körperliche oder sexuelle Gewalt in der kindlichen Entwicklungszeit. Von Bedeutung ist ebenfalls, ob die Traumatisierung durch Menschen verursacht wurde – z. B. auch durch nahe Angehörige – oder ob wie im Falle einer Naturkatastrophe eine ganze Gruppe von Menschen betroffen ist. Für den Verlauf nach dem Erleben eines oder mehrerer traumatischer Ereignisse spielt es auch eine Rolle, wie die Umwelt reagiert, ob Betroffene Unterstützung erfahren oder allein gelassen werden.
Zu den Menschen, die überzufällig häufig traumatische Erlebnisse haben, zählen Beschäftigte in Risikoberufen, wie z. B. Bundeswehrangehörige, Polizisten, Vollzugsbeamte, Feuerwehrleute, Rettungssanitäter, Zugführer, Berufskraftfahrer etc..
Wie gut ein Trauma verkraftet werden kann, hängt also auch immer von der individuellen Lebensgeschichte und dem persönlichen Befinden zum Zeitpunkt des traumatischen Erlebnisses ab. Eine Rolle spielen Umgebungsfaktoren, Risiko- und Schutzfaktoren, aber auch die Schwere und Dauer der Traumatisierung. Wenn die Bedingungen günstig sind, können die eigenen Resilienz- und Selbstheilungsfaktoren die akute Belastungsreaktion oder den seelischen Schock bewältigen und die oder der Betroffene wird durch das Erlebte nicht weiter beeinträchtigt.
Wenn die Angst und das Entsetzen, die durch eine traumatische Situation hervorgerufen wurden, mit der Zeit nicht schwächer werden, sondern diese Gefühle und Erinnerungen immer wieder verstärkt hervortreten, spricht man von einer Posttraumatischen Belastungsstörung (PTBS).
Diese Menschen sind in ihrer seelischen Gesundheit schwer beeinträchtigt und leiden unter vielfältigen psychischen Beschwerden und Einschränkungen im täglichen Leben.
Symptome der Posttraumatischen Belastungsstörung
Das syndromale Störungsbild der Posttraumatischen Belastungsstörung ist geprägt durch:
- sich aufdrängende, belastende Gedanken und Erinnerungen an das Trauma (Intrusionen) oder Erinnerungslücken (Bilder, Alpträume, Flashbacks, partielle Amnesie)
- Übererregungssymptome (Schlafstörungen, Schreckhaftigkeit, vermehrte Reizbarkeit, Affektintoleranz, Konzentrationsstörungen)
- Vermeidungsverhalten (Vermeidung trauma-assoziierter Stimuli)
- emotionale Taubheit (allgemeiner Rückzug, Interesseverlust, innere Teilnahmslosigkeit)
Häufig liegen auch Störungen des Körpererlebens und der Körperwahrnehmung vor. Das können dissoziative Störungen sein, aber auch Essstörungen, Somatisierungs- und somatoforme Störungen. Gleichzeitig liegen sehr häufig auch affektive Störungen wie Angsterkrankungen oder depressive Zustände und eine hohe Suchtgefährdung vor. Die Symptomatik kann unmittelbar oder auch mit einer Latenz, die Wochen bis Monate dauern kann (doch selten mehr als 6 Monate nach dem Trauma), auftreten. Bei wenigen Patienten nimmt die Störung über viele Jahre einen chronischen Verlauf und geht dann in eine dauernde Persönlichkeitsänderung über (F 62.0).
Behandlung der Posttraumatischen Belastungsstörung
Das Ziel ist die Verarbeitung der traumatischen Erlebnisse und deren Integration, Verbesserung der Alltagsfähigkeit, Genuss – und Entspannungsfähigkeit, Verbesserung der sozialen Integration, die in Folge zu einer Verbesserung der Lebensperspektive führen.
Im Bereich der Monotraumatisierungen, z. B. Unfallopfer, Einbruch, Überfallopfer, stehen die arbeits- oder tätigkeitsbezogenen traumabearbeitenden Strategien im Vordergrund. Bei ausreichender Stabilität der Patienten setzen wir in der Psychotrauma-Therapie sogenannte konfrontative Verfahren ein, mit denen eine Verarbeitung der traumatischen Ereignisse erreicht werden kann. Zentrales Element dieser Behandlungsform ist es, sich den Angst auslösenden Situationen, Gefühlen und Gedanken erneut zu stellen, dabei zu lernen, dass die Folgen dieser Konfrontation nicht so schlimm sind wie vorab befürchtet und diese zu integrieren. Dabei kommen neben der klassischen in vivo Exposition (sich bestimmten Angst auslösenden Situationen in der Realität aussetzen, wie z.B. Autofahren üben nach einem erlebten Verkehrsunfall) auch verschiedene imaginative Verfahren zum Einsatz. Dazu gehören u.a. EMDR, Bildschirmtechnik und TRIMB®.
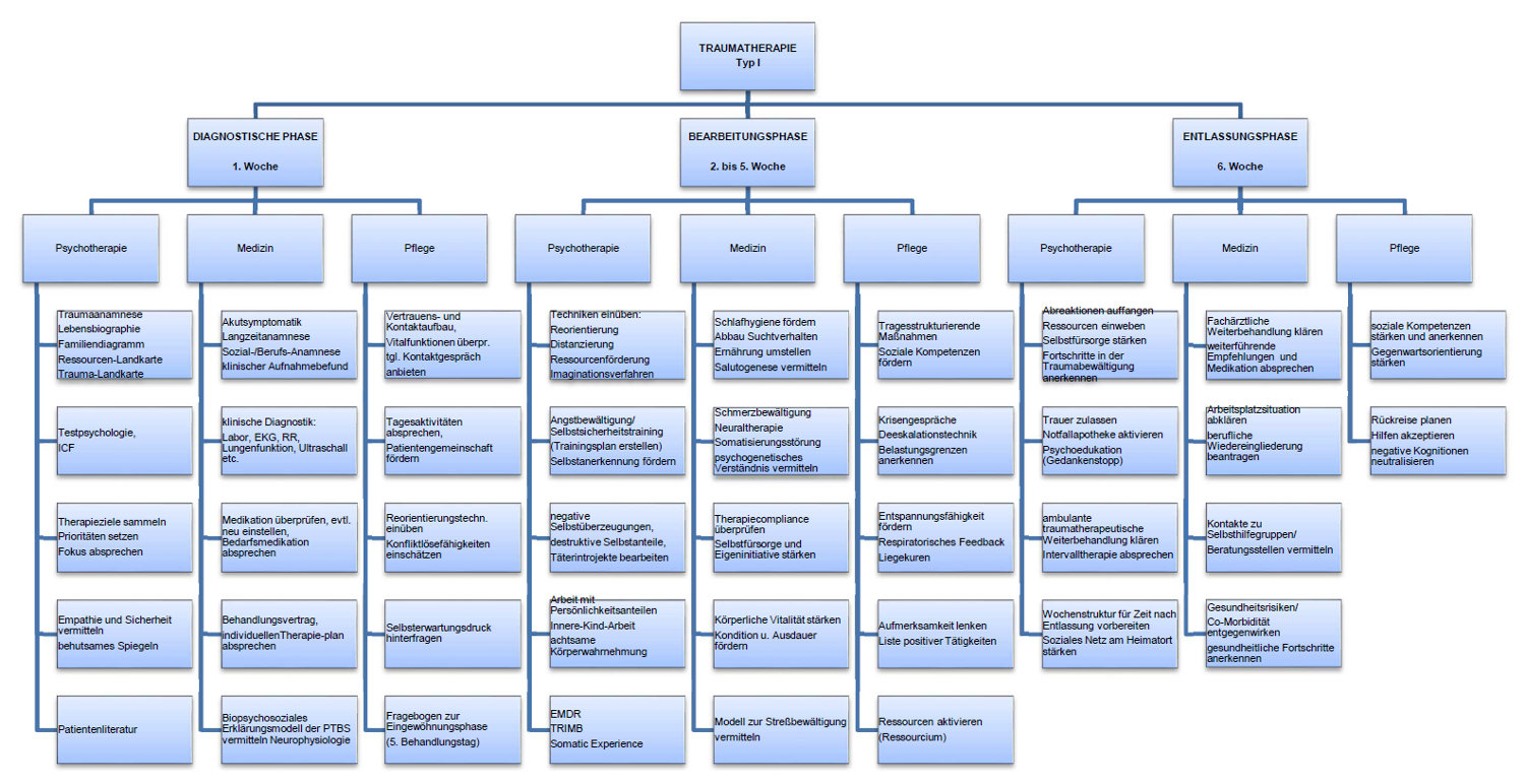
Die traumaspezifische Behandlung gliedert sich in drei Phasen:
Stabilisierungsphase (Gegenwart)
Psychoedukation zu Trauma und Traumabewältigung
- Einzeltherapie mit Erstellung einer Trauma- und Ressourcenlandkarte
- Vermittlung/Einüben von Techniken zu Spannungsreduktion
- Skillstraining
- Imaginationsverfahren
- Euthyme Angebote (z.B. Yoga, Tai Chi, Achtsamkeitstraining)
- Entspannungsverfahren (PMR, Tiefenentspannung, Atemtherapie)
- Sport- und Bewegungstherapie, Aktivitätsplanung
- Vermittlung/Einüben von Techniken zum Flashback-Stopp
- Reorientierungstechniken
- Vermittlung/Übung von Techniken zum Dissoziations-Stopp
Psychopharmaka
- adjuvant, falls notwendig
Traumabearbeitungsphase/Traumakonfrontation (Vergangenheit)
In dieser Therapiephase arbeiten wir mit verschiedenen Traumaexpositionsmethoden: Screen-Technik, EMDR, TRIMB®, die individuell für die Patientinnen und Patienten abgewandelt werden können, um eine gute Traumaintegration zu erreichen. Dabei und danach kommt es ggf. zu einer Trauerreaktion und manchmal auch zu einer vorübergehenden Symptomverstärkung. Diese lässt dann nach, wenn das Ereignis in die eigene Lebensgeschichte und Persönlichkeit integriert ist und eine gute Selbstfürsorge während dieser Auseinandersetzung eingeübt werden konnte.
Eine spezifische Traumakonfrontation findet im geschützten Setting einer Einzelpsychotherapie statt.
Integrationsphase (Zukunft)
In dieser Phase der Reintegration geht es darum, das traumatische Geschehen in die eigene Geschichte und das Selbstkonzept zu integrieren.
Re-Stabilsierung
- Selbstsicherheitstraining (v.a. Abgrenzungsfähigkeit!)
- Körpererfahrung (Selbstwahrnehmung und -akzeptanz, Nähe-Distanz-Regulation usw.)
- Aufbau euthymer Aktivitäten (z. B. Gestalten, Genusstraining, Musiktherapie, Achtsamkeitstraining)
- Entspannungsmethoden (PMR, Tiefenentspannung, Atemtherapie, Aromapflege)
- Sport- und Bewegungstherapie (v.a. Ausdauersport)
Akzeptanz
- Kognitive Umstrukturierung
- Hypnotherapeutische Verfahren/ Arbeit mit Metaphern
- Rückfallprophylaxe
- Imagination zur Perspektivenklärung
- Präventionsplan, Rückfallbewältigungsplan, Verhaltenserprobungen
- Berufliche und soziale Reintegration (Sozio-/Arbeitstherapie)
- Planung der Nachsorge
Zu den Rahmenbedingungen für eine störungsspezifische Psychotraumatherapie gehört die Einleitung einer ambulanten Psychotraumatherapie und die Einbindung der Patienten in ein Helfernetz.
Empfehlungen zur Diagnostik und Therapie
Wir orientieren uns bei der Empfehlungen zur Diagnostik und Therapie entsprechend der aktuellen AWMF-S3 – LEITLINIE POSTTRAUMATISCHE BELASTUNGSSTÖRUNG 2011.


Die Klinik Dr. Barner bei Instagram – weitere Infos und viele Bilder



